成人高考2022年全省成人高考笔试天数精心安排!
2022-06-04 作者:admin来源:成考网
【发布】2022年全省成人高考笔试天数精心安排!
(点选相片 重定向查阅云南省申明的2022本年度笔试工程项目报告书)
现阶段已步入成考开课入营期,学生想介绍成考主要就结点具体内容有什么样,小贴士已串起本篇标示在下方,可展开查阅。
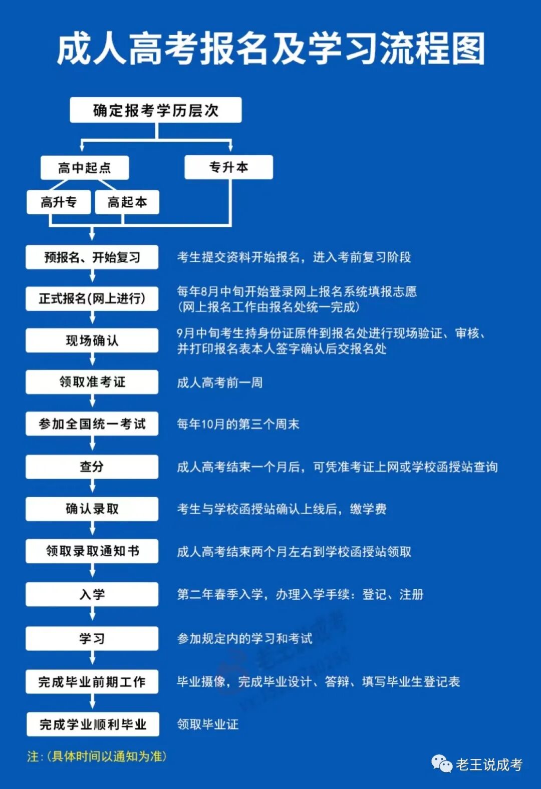
2022年成人高考天数流程表
列出了本篇,就知道成人高考,原来有这么多的事情要做!
接下来可以按部就班,有条不紊地精心安排起来~大家可以提前介绍成人高考有什么样专业或科目笔试,科目分值与题型又是啥情况呢!建议大家提前熟悉,把握机会!
往期推荐:
学位英语
成考专升本想要申请学士学位,学位英语是申请条件之一,只有通过笔试才有资格申请学位证书。
学位报名报名天数:每年3月和9月
条件:成考专升本在读学生
已毕业学生在校期间未通过该笔试的,毕业后一年内可以报名参加笔试;
